7 важных принципов электропроводки.
Для многих вопрос надежности и безопасности электропроводки стоит остро. Одни хотят без страха включать одновременно стиральную машину и электрический чайник. Другие - спокойно спать, не волнуясь за включенную технику. Чтобы эти проблемы закончились сразу после ремонта, с преображением интерьера квартиры необходимо заменить и всю внутреннюю электропроводку.
Итак, 7 важных принципах, которые помогут грамотно установить новые электрические коммуникации в квартире.

1. обратить внимание на условия эксплуатации проводки.

До капитального ремонта и демонтажа стен определитесь с условиями эксплуатации электропроводки. Нужно заранее знать, где у вас будет сухое и утепленное помещение, а где проводам и розеткам понадобится дополнительная защита от влаги - особого внимания потребуют лоджии, мансарды и чердаки.

2. отдавать предпочтение качественным материалам.

Важную роль в вопросе грамотного монтажа электропроводки играет качество ее составляющих: система из плоских кабелей с креплениями к стене без защитных труб вряд ли будет прочной и долговечной. При ее механических повреждениях придется демонтировать всю декоративную отделку и по сути начинать ремонт заново.

3. использовать защитный слой для проводов.

Используйте гофро - или полимерную трубу как защитный слой для одножильных проводов. Так вы повысите долговечность проводки и заодно сократите сроки капитального ремонта квартиры. Такой вариант возможен, если коммуникации будут прокладывать в гипсокартонных перегородках или в подшивных потолках.

Не волнуйтесь, что штрабы окажутся слишком глубокими, а их установка - слишком дорогой. Диаметр, как правило, ограничивается размером 16, 20 и 25 миллиметров: этого хватает для электропитания всей бытовой техники и подключения точек освещения.
4. предусмотреть отдельные цепи для электропотребления.
Чтобы приборы с высокой мощностью могли работать бесперебойно, предусмотрите для них отдельную цепь питания. Тогда вы без труда смените электропроводку к конкретному устройству и не будете искать в куче проводов один непригодный, разрушая при этом отделку гостиной или кухни.
К приборам с высокой мощностью относятся: электрический проточный или накопительный водонагреватель, газовый двухконтурный котел, электрическая поверхность и духовой шкаф на кухне, кондиционер или приточно-вытяжная установка для системы вентиляции.
5. учитывать строительные нормы.
Учитывайте строительные нормы и правила, которые ограничивают количество розеток или электроприборов в одной цепи. Например, все электрические коммуникации должны быть разделены на отдельные цепи (не больше 20. По ним электричество будет подаваться к группе выключателей или розеток. У каждой цепи должен быть отдельный предохранитель с защитой от короткого замыкания и общих перегрузок.
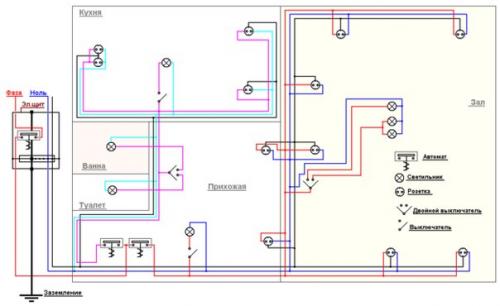
Все автоматические выключатели собираются внутри распределительного щитка: так вы полностью обезопасите электропроводку в доме. Сам щиток можно разместить при входе в квартиру или в техпомещении: тогда своим внешним видом он не испортит интерьер.
6. рассчитать траекторию прокладки электропроводки.
Направление электропроводки должно быть строго параллельно или перпендикулярно полу. Будет лучше, если специалисты по монтажным работам предоставят вам исполнительную схему. Тогда вы будете уверены, что даже при обычном сверлении отверстия в стене не заденете провода и тем самым не нарушите целостность электрической цепи.
7. обращаться за квалифицированной помощью.
Помните, что работы по замене и монтажу сетей электроснабжения должны проводить только квалифицированные специалисты. Самостоятельное вмешательство во внутридомовые сети не сможет в полной мере надежно обеспечить вас электроэнергией.
Читайте далее новости об интерьере дома внутри http://interior.ru-best.com/interer-dlya-doma/interer-doma-vnutri